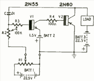
This circuit was found in the December 1957 Radio Electronics magazine in the patent section. It describes a different way of controlling the frequency of a multivibrator.

This circuit was found in the December 1957 Radio Electronics magazine in the patent section. It describes a different way of controlling the frequency of a multivibrator.
