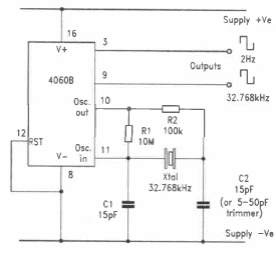
We found this oscillator in an old documentation. The crystal frequency can be different to get other output frequencies.
This photoelectric circuit from a 1960 publication uses a 6.3 V electromechanical counter, common at...
We found this circuit in a magazine 73 from the 90's. It is a circuit indicated for radio-amateur...
) This circuit uses two 4046 CMOS PLLs to produce a modulated signal of good intensity. The MOSFET can...