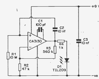
Found in an English documentation from 1977, this flasher or pulser circuit drives an LED. The frequency depends on C2.
With this circuit it is possible to activate a 12 V relay from a 6 V supply. The circuit operates as a...
This circuit is from a 1980s Motorola documentation. The circuit can be set to fire from 60 to 120...
This circuit is from a project published in the March 1996 Electronics Now magazine. The author used...