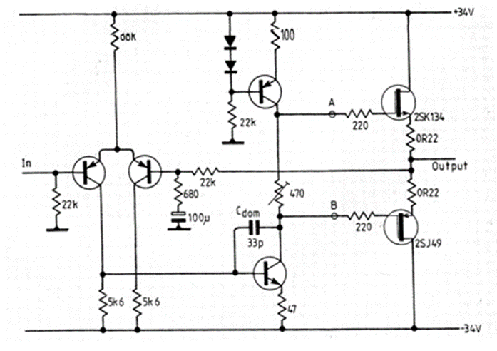
This circuit was obtained from a 1990 English magazine. The circuit can be assembled with MOSFETs of equivalent power. The transistors of the PNP input differential pair can be BC557 and the NPN pair can be BC547. To excite the MOSFETs, the BD136 (PNP) can be used. The source must be dual, and the power is a few tens of watts. The source current must be at least 2 A.




