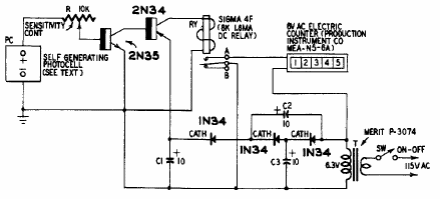
This circuit uses an electromechanical counter of common type at the time. The circuit is from a publication from the 60s. The transistors are made of germanium and the relay is a sensitive type.

This circuit uses an electromechanical counter of common type at the time. The circuit is from a publication from the 60s. The transistors are made of germanium and the relay is a sensitive type.
