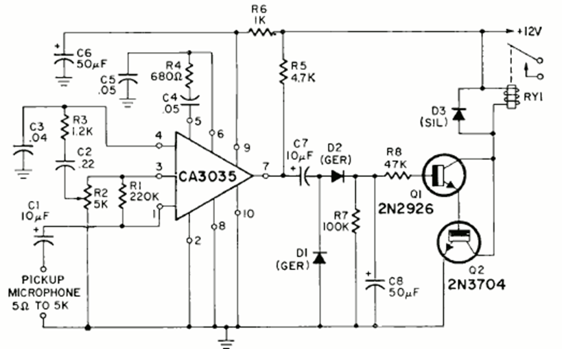
This circuit was found in the February 1970 issue of Radio Electronics magazine. The integrated circuit is a type of the time. It consists of a high-gain differential amplifier.
This circuit produces the sound of percussion such as blocks, drum, bell, etc. The frequency...
We found this oscillator in a publication from the 1960s. The frequency is around 600 Hz with the...
Found in a Popular Electronics from 1992, this circuit uses a PLL567 in an audio meter bridge that...