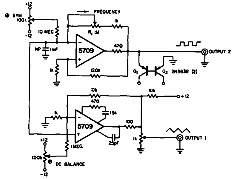
Found in older Signetics documentation, this circuit generates signals from 30 Hz to 25 kHz. Operational amplifiers are from the time, as is the matching pair of transistors.
This circuit was found in a 1970 IEEE publication. The circuit functions as a voltage controlled...
This circuit from a 1998 publication can be used as an entry bell, as a calling device or in other...
This 3-digit circuit was found in the 1992 special edition of the Radio Electronics Handbook. The...