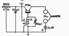
This simple receiver was found in a book on transistors from 1954. The coil determines the frequency range. The transistor is germanium from the time.

This simple receiver was found in a book on transistors from 1954. The coil determines the frequency range. The transistor is germanium from the time.
