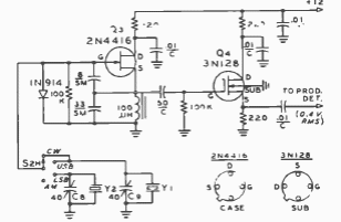
This beat frequency oscillator for receivers was found in a documentation for radio amateurs from 1977. The components are from the period.

This beat frequency oscillator for receivers was found in a documentation for radio amateurs from 1977. The components are from the period.
