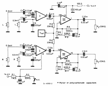
Taken from the 1982 SGS manual on integrated circuits, this preamplifier was used in commercial equipment at the time.
The instrument is a common multimeter on the lower voltage scale. The FET can be BF245 or MPF102. The...
This sensitive passage alarm was found in the August 1971 Radio Electronics magazine. The light...
The 723 integrated circuit is manufactured by several semiconductor companies with different...