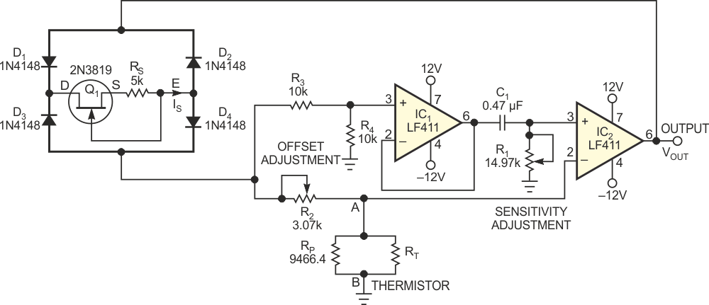
Based on Texas Instruments documentation, this circuit serves for sensor interfacing. The circuit is based on the LF411, but other operational ones can be used.
This circuit with integrated TTL 7400 has a good teaching purpose, drawing one of two LEDs. The...
Found in American documentation from the 70s, this circuit uses components of the time, uncommon...
This circuit makes use of a diac to stop the activation of a sensitive reed relay 1 mA. The trip...