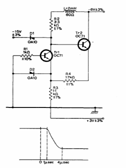
This circuit is from the 1960 Mullard transistor manual. The transistors are germanium from the time.
This circuit makes use of a constant current source to control the temperature of a direct current...
Passaje Alarm This locking circuit was found in a 1988 publication. It locks a relay when the...
We found this circuit in a 1997 documentation. It is a source indicated for powering equipment used in...