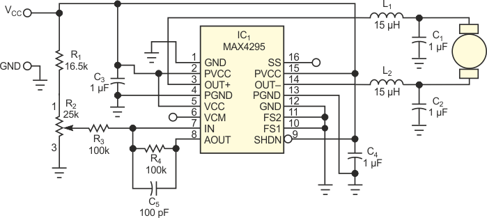
Based on Maxim documentation, this circuit can control a motor using a MAX295 class D audio integrated circuit. The motor can power a maximum current of a few amps. See the MAX4295 datasheet for more information.
Based on Maxim documentation, this circuit can control a motor using a MAX295 class D audio integrated circuit. The motor can power a maximum current of a few amps. See the MAX4295 datasheet for more information.