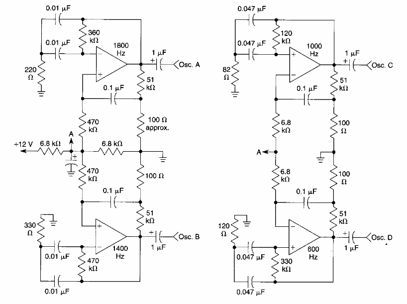
Using 4 operational amplifiers this circuit generates 4 different tones. The circuit is from an American documentation from the 90's. Operational amplifiers are tTL084.
WWV is the standard frequency station of the United States government. This station broadcasts a...
We found this circuit in an American documentation from 1977. In it we have the way to use an...
August 2016 - It can be obtained from Mouser Electronics, Modules Intel Curie low power containing...