Assembled with SMD components, this FM transmitter fits into a pen. We have already published a similar project on this site. This is from an Australian publication from 1991. Printed circuit board is provided.
This circuit was found in the December 1977 issue of Radio Electronics magazine. The circuit uses...
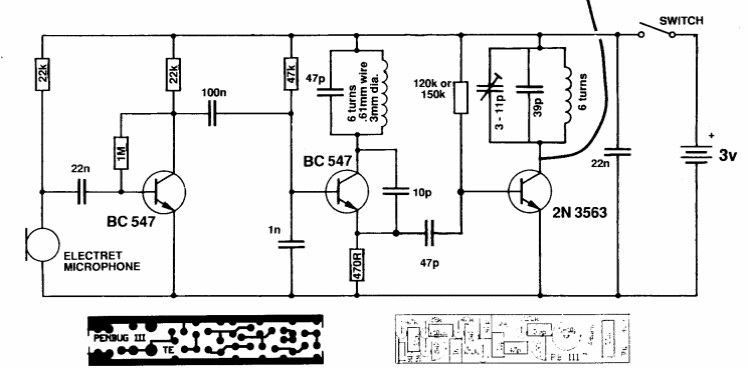
We obtained this circuit from an old Argentine magazine. The circuit originally uses germanium...
The 78XX series voltage regulator integrated circuits do not support an input voltage greater than...