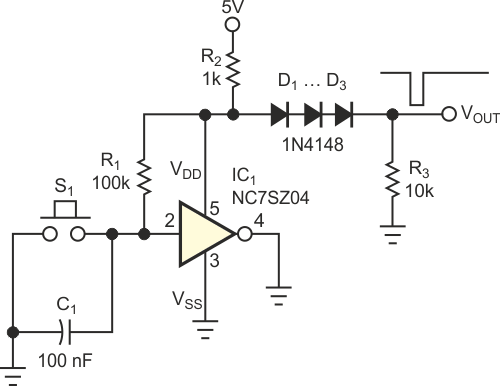
This circuit uses only one NC75Z04 port from ON Semiconductor, but it can be implemented with equivalent functions from other manufacturers. The circuit provides a peal-free signal to sensors or switches.

This circuit uses only one NC75Z04 port from ON Semiconductor, but it can be implemented with equivalent functions from other manufacturers. The circuit provides a peal-free signal to sensors or switches.
