B21126E)
This circuit was taken from an old Popular Electronics. The circuit can have its frequency changed from an external signal. The center frequency is given by C1.
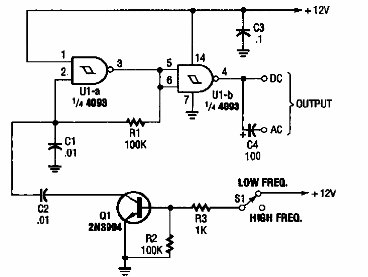
Found in documentation from ON Semiconductor, this circuit provides a rectangular output signal with...
We found this circuit in 1964 General Electric documentation. The circuit works with mechanical...
This very low frequency circuit was found in a 1964 Electronic Design. Transistors may be modern...