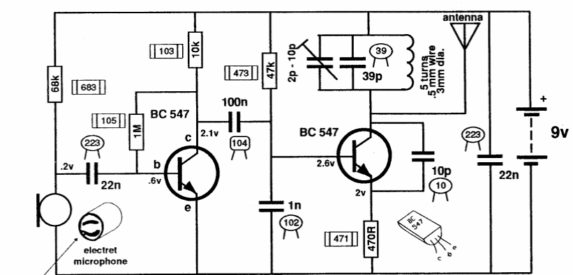
Found in an Australian documentation from 1991, this circuit was sold in a kit at the time. It is a small FM transmitter with a very common configuration, also found in other projects on this site.
This circuit was suggested by General Electric in 1969 documentation. It provides a maximum output of...
This is a Philips commercial circuit from the 90s. The integrated circuit must have a good heat...
This circuit can measure frequencies up to just over 1 MHz and uses CMOS technology. The circuit is...