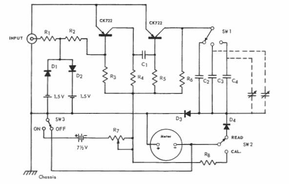
This circuit was found in the Raytheon transistors manual from the 1960s. The circuit uses germanium transistors, and the instrument is analog type.

This circuit was found in the Raytheon transistors manual from the 1960s. The circuit uses germanium transistors, and the instrument is analog type.
