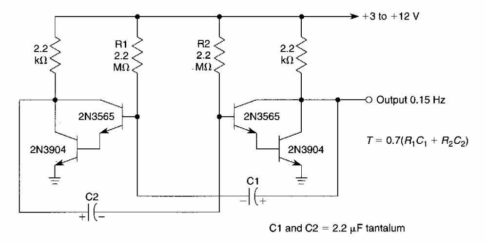
This circuit for very low frequencies was found in an American documentation from the 90's. Transistors are for general use and the frequency depends on C1 and C2.
This receiver was obtained in a documentation from the 90's and is of the super-regenerative type....
This circuit couples 600-ohm signals to a line of the same impedance consisting of an amplifier stage....
The circuit presented is from an old magazine having been translated and published in a national...