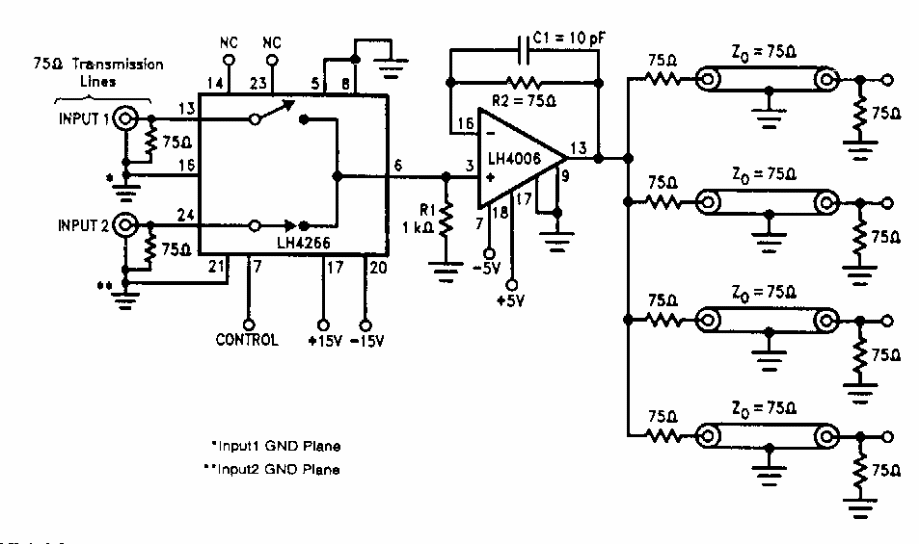
Found in National Semiconductor documentation from the 1990s, this circuit switches video signals to 75-ohm lines. The components are from the period.
Found in documentation from the 90s, this circuit can employ other comparators in the series such as...
This circuit was found in a PE Hobbyst Handbook from 1992. The second oscillator is a VFO. The...
This motor control using transistors was found in a recent English publication. The circuit is for...