We found this circuit in an Australian documentation from 1991. The circuit is suitable for SMD mounting thus making it very small. The circuit was sold in a kit at the time.
Found in documentation from the 90s, this circuit can employ other comparators in the series such as...
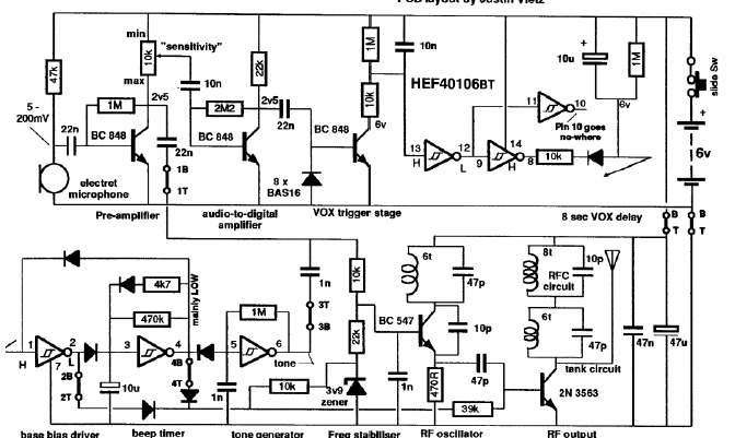
This circuit was found in a PE Hobbyst Handbook from 1992. The second oscillator is a VFO. The...
This motor control using transistors was found in a recent English publication. The circuit is for...