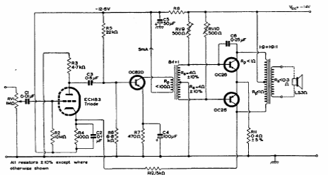
Found in a Mullard Manual from 1960, this circuit contains a transistor push-pull output being driven by a common triode in a tube amplifier.

Found in a Mullard Manual from 1960, this circuit contains a transistor push-pull output being driven by a common triode in a tube amplifier.
