We found this circuit in an old documentation. The operational can be of any type and the frequency is given by the formula next to the diagram.
Found in documentation from the 90s, this circuit can employ other comparators in the series such as...
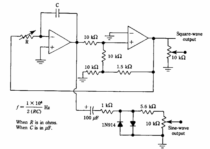
This circuit was found in a PE Hobbyst Handbook from 1992. The second oscillator is a VFO. The...
This motor control using transistors was found in a recent English publication. The circuit is for...