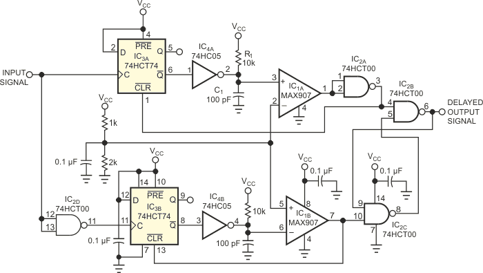
This TTL delay circuit has long delay times which can be determined by R1 and C1. The base is in common TTL and Maxim's MAX907.
Found in documentation from the 90s, this circuit can employ other comparators in the series such as...
This circuit was found in a PE Hobbyst Handbook from 1992. The second oscillator is a VFO. The...
This motor control using transistors was found in a recent English publication. The circuit is for...