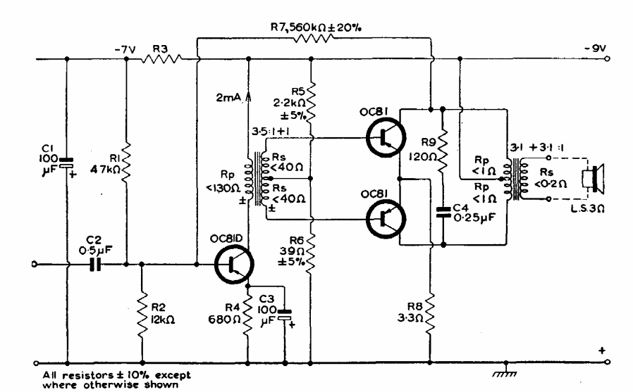
This circuit with 1W of output was found in a Mullard manual from 1960. The consumption is low and germanium transistors of the time are used.
Found in documentation from the 90s, this circuit can employ other comparators in the series such as...
This circuit was found in a PE Hobbyst Handbook from 1992. The second oscillator is a VFO. The...
This motor control using transistors was found in a recent English publication. The circuit is for...