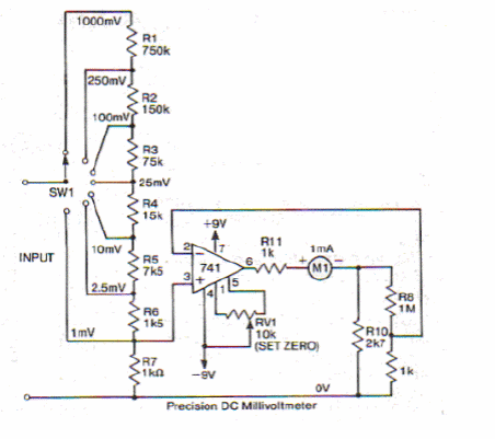
Several circuits similar to this one can be found on our website. This is from an internet documentation. The instrument has 1 mA full scale, and the power supply is symmetrical.

Several circuits similar to this one can be found on our website. This is from an internet documentation. The instrument has 1 mA full scale, and the power supply is symmetrical.
