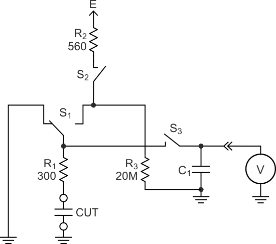
The purpose of this circuit is to measure the absorption current of a capacitor. Dielectric absorption or DA is one of the measurements taken to test the quality of a capacitor. The circuit is based on Texas Instruments components.

The purpose of this circuit is to measure the absorption current of a capacitor. Dielectric absorption or DA is one of the measurements taken to test the quality of a capacitor. The circuit is based on Texas Instruments components.
