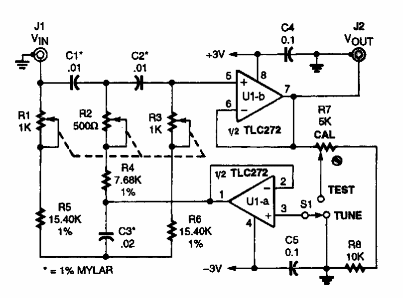
Found in a Popular Electronics from the 90s, this circuit is intended to measure the harmonic distortion of an audio signal. The circuit can be tuned between 970 and 1030 Hz.
This second amplifier is based on the integrated LM108 and has a differential input. The resistor...
Other amplifiers of the series like the MC3301, MC3401 and LM2900 can be used in this circuit. We found...
In the figure we have the circuit of a bistable using two relays. We found this circuit in an...