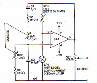
This Wein bridge oscillator as it is also known uses a 741 with symmetrical power. With the indicated components it provides sine signals from 150 to 1500 Hz.

This Wein bridge oscillator as it is also known uses a 741 with symmetrical power. With the indicated components it provides sine signals from 150 to 1500 Hz.
