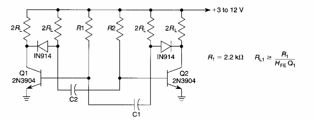
Suggested by an American documentation from the 90s, this circuit generates signals with frequencies determined by the capacitors and calculated by the formula next to the diagram.
This circuit generates a rectangular signal whose frequency depends on the electrolytic...
This simple tester for general purpose transistors was obtained in an Argentine publication from...
This circuit is intended for calls to the deaf and is indicated in an old English documentation. LEDs can be...