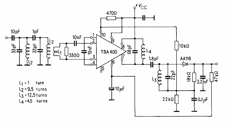
This circuit was obtained from the 1976 Siemens Integrated Circuits Manual. It is the circuit for applying the TBA400 as a broadband amplifier.
This circuit is suitable for incandescent lamps but can be adapted to work with LEDs. The circuit is...
We find this circuit in the 80's own component manual itself. The characteristics of the circuit...
This source, obtained in the 1982 SGS manual, has pre-regulation and provides a current according to...