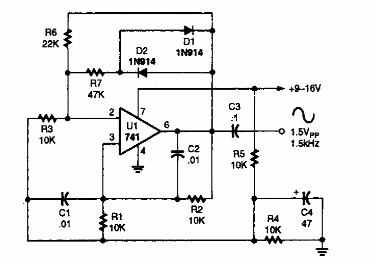
Found in a Popular Electronics from the 90s, this Wien bridge oscillator uses a single-source operating. The frequency can be calculated from the formulas in the previous circuit.
This sensitive motion sensor with inductive sensor was found in a 90s Elektor. The circuit uses only...
Suggested by Amperex in a 1968 documentation, this circuit is based on TAA370, an integrated circuit...
This filter, found in an old manual, has characteristics of reduced overvoltage given by the graph...