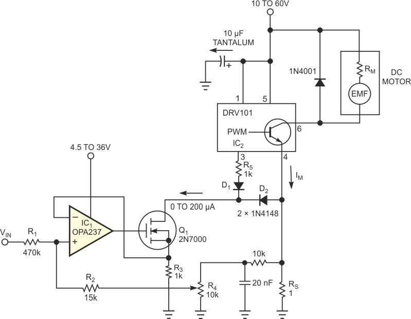
Based on a Texas Instruments OPA237 and DRV101 operational, this circuit allows control of a motor using PWM signals without the need for feedback. The current depends on the integrated used. See datasheet.
Based on a Texas Instruments OPA237 and DRV101 operational, this circuit allows control of a motor using PWM signals without the need for feedback. The current depends on the integrated used. See datasheet.