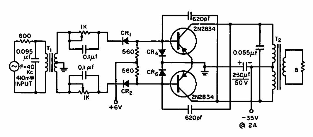
This circuit for a frequency of 40 kHz was found in an old Electronic Design. There were no constructive data for the transformer used in the output.
This crystal-controlled circuit was found in European documentation from the 1980s. The circuit can...
Other amplifiers of the series like the MC3301, MC3401 and LM2900 can be used in this circuit. We found...
We found this circuit in a 1989 publication. Its purpose is to produce noise in the VHF or UHF...