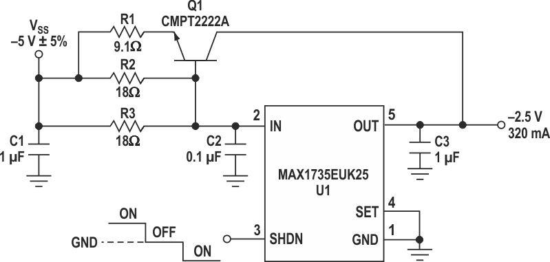
The purpose of this circuit is to increase the current of a MAX1735 regulator to obtain an output that reaches 320 mA. The circuit is based on documentation from Maxim.
This circuit was found in a 1986 publication. The speed of the effect is determined by the 555,...
This preamp version uses BC109 transistors that are older versions of the current BC549 in plastic...
This simple voltage-controlled oscillator generates signals from 300 Hz to 1,500 Hz with voltages from...