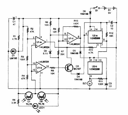
This circuit was found in a Popular Electronics from the 1990s. The circuit indicates the level of an object, detecting any tilt by an optical system.

This circuit was found in a Popular Electronics from the 1990s. The circuit indicates the level of an object, detecting any tilt by an optical system.
