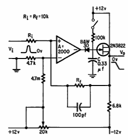
This circuit was obtained from an American documentation from 1969. The operational amplifier and the FET can be replaced by modern equivalent types.

This circuit was obtained from an American documentation from 1969. The operational amplifier and the FET can be replaced by modern equivalent types.
