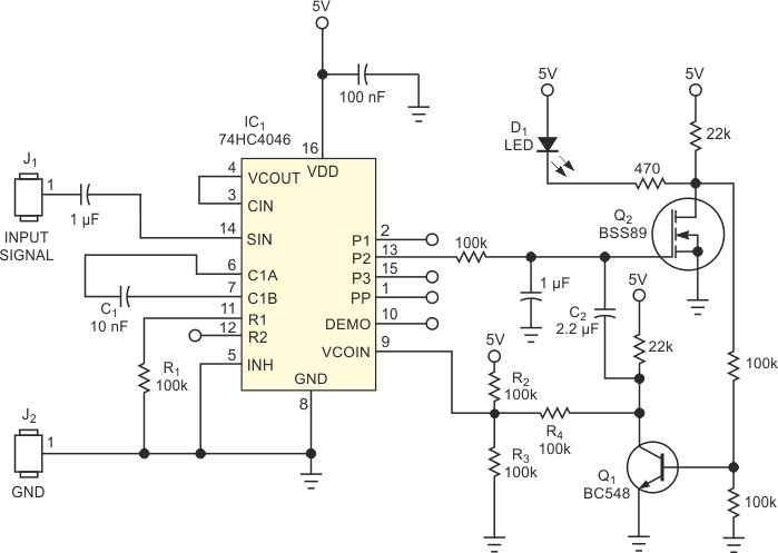
Based on NXP 74HC logic, this circuit can be adapted for various uses. The circuit can also be used with 12V power, and the circuit replaced with a common 4046 PLL.
This simple transistor tester uses a common 3 mA analog instrument that has its scale changed as...
This circuit was obtained from an English publication from the 70's. The circuit is still current for...
This commercial circuit N-101 was obtained in a Japanese publication from 1971. It is a typical...