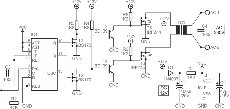
This inverter for 230V (220V) loads was found in the 2021 Internet documentation and is based on Texas Instruments 4047. The circuit can also operate with 110 V output and 50 or 60 Hz. The maximum input current is 5A.
This inverter for 230V (220V) loads was found in the 2021 Internet documentation and is based on Texas Instruments 4047. The circuit can also operate with 110 V output and 50 or 60 Hz. The maximum input current is 5A.