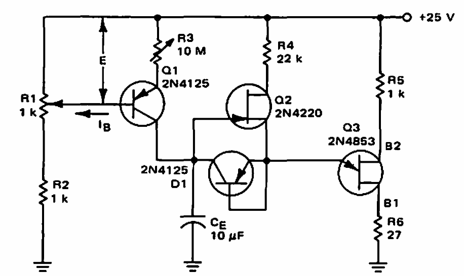
This circuit was found in a Motorola documentation from 1968. The circuit makes use of FETs and bipolar of the time and can be applied to modern equivalents.
Maxim MAX20094 and MAX20095 Battery Chargers Maxim Integrated offers through Mouser Electronics high...
This circuit suggested by Intersil, provides a Kelvin scale of 3 and a half digits in a 7106, with...
Found in National Semiconductor documentation from the 1990s, this circuit switches video signals to...