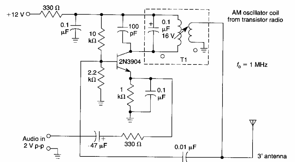
This simple wireless microphone circuit for the MW band was found in an old American documentation. The coil is the oscillator of an old MW radio.
This simple transistor tester uses a common 3 mA analog instrument that has its scale changed as...
This circuit was obtained from an English publication from the 70's. The circuit is still current for...
This commercial circuit N-101 was obtained in a Japanese publication from 1971. It is a typical...