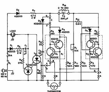
This circuit was found in a 1967 RCA SCR manual. It uses period components that can be replaced with modern equivalents.

This circuit was found in a 1967 RCA SCR manual. It uses period components that can be replaced with modern equivalents.