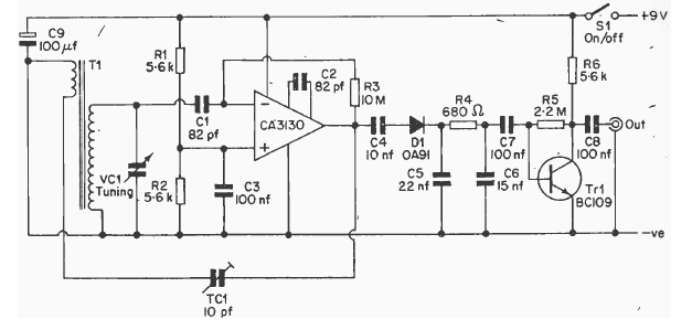
This circuit is from an English publication from 1944. The power supply need not be symmetrical. The output is in high impedance headphones or can be applied to an amplifier. No information was given about the coil.

This circuit is from an English publication from 1944. The power supply need not be symmetrical. The output is in high impedance headphones or can be applied to an amplifier. No information was given about the coil.
