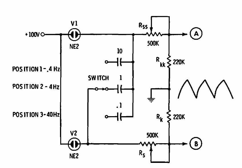
Found in old documentation about neon lamps, this circuit produces very low frequency signals that depend on the selected capacitor.
This circuit is from the 80's integrated circuit manual itself. The component is not as common today...
This circuit has been found in an old documentation and therefore uses a lamp as an indicator. In a...
This circuit generates a tone of a bell and can be used in this type of application. The circuit is...