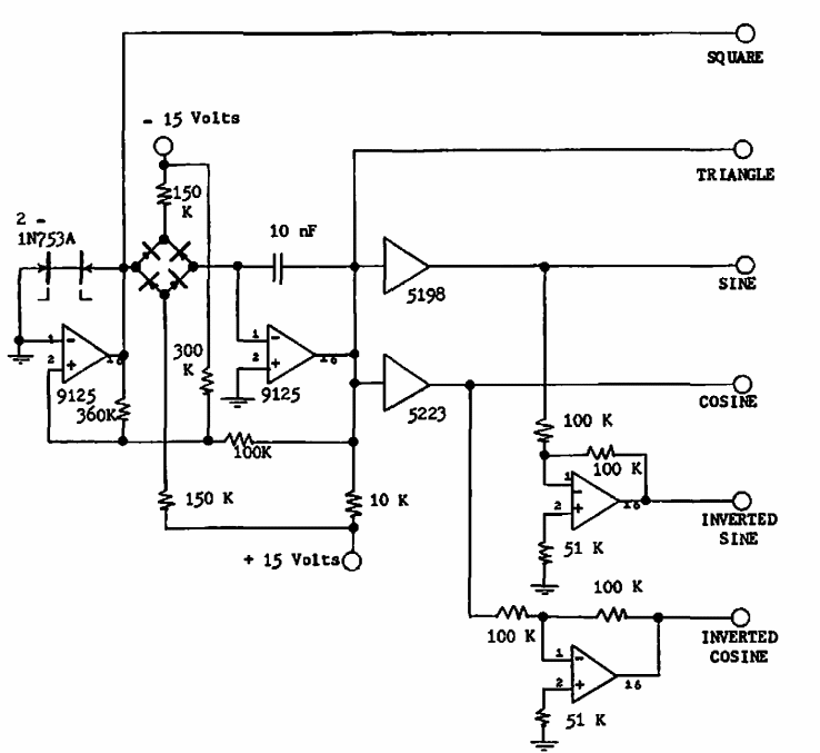
Found in an old American publication, this circuit generates signals of various waveforms. The frequency depends on the components. Operational amplifiers are from the period.
This circuit is from the 80's integrated circuit manual itself. The component is not as common today...
This circuit has been found in an old documentation and therefore uses a lamp as an indicator. In a...
This circuit generates a tone of a bell and can be used in this type of application. The circuit is...