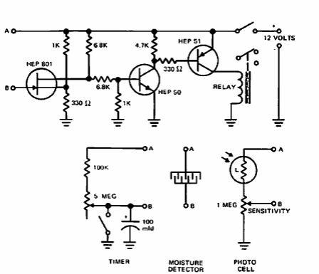
Found in Motorola documentation from 1969, this circuit, compliant sensor and time network can function as a timer, moisture detector or photosensor.

Found in Motorola documentation from 1969, this circuit, compliant sensor and time network can function as a timer, moisture detector or photosensor.
