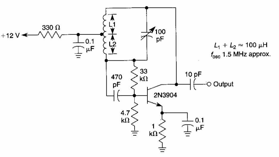
This circuit was found in old American documentation. Transistor is general purpose and coil rated is for 1.5 MHz. Wind 50 + 50 turns of wire 28 onto ferrite rod for 1 MHz.
The purpose of this interesting circuit found in a 1977 documentation is to complete the last...
This circuit allows to drive a triac with high power AC load from a CMOS output or directly from a...
This circuit was obtained in a documentation from the 80's. However, using TTL it is still modern,...