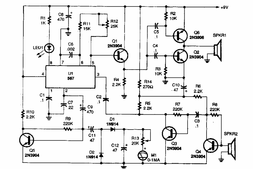
Found in Popular Electronics from the 90s, this circuit is based on a PLL567 and employs high-end or ultrasonic speakers depending on the frequency of oscillations.
September 2016 - It can be purchased from Mouser Electornics the iW1818 of Dialog Semiconductor, a...
This circuit was found in 2003 documentation, but all components used are still current. The alarm...
The suggestion for using this circuit from an old American documentation is to use small antennas...