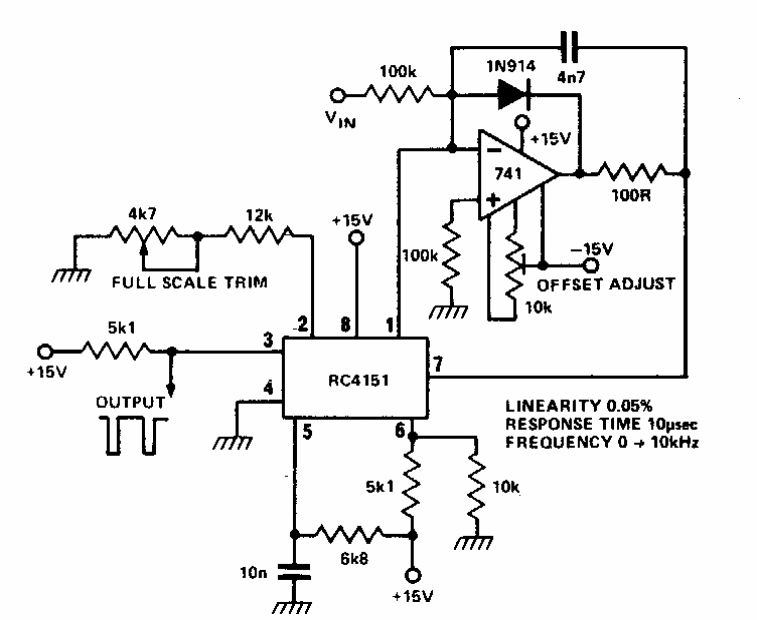
This circuit makes use of components from the time it was published. The TCA151 is not a common component today. The circuit generates 10 to 10 kHz signals.
This circuit was found in a 1962 publication. At the time there were high voltage batteries like the...
Found in documentation from the 1980s, this highly sensitive circuit is based on the conduction by the...
In the figure we have the way to implement a power zener diode. The voltage depends on the zener,...